Sign In Start Free Trial
Account

Add to playlist

Create a Playlist

Modal Close icon
You need to login to use this feature.
  • Book Overview & Buying CompTIA CySA+ Study Guide: Exam CS0-002
  • Table Of Contents Toc
CompTIA CySA+ Study Guide: Exam CS0-002

CompTIA CySA+ Study Guide: Exam CS0-002

By : Mike Chapple, David Seidl
close
close
CompTIA CySA+ Study Guide: Exam CS0-002

CompTIA CySA+ Study Guide: Exam CS0-002

By: Mike Chapple, David Seidl

Overview of this book

The Cybersecurity Analyst (CySA+) certification applies behavioral analytics to improve the overall state of IT security. CompTIA CySA+ meets the ISO 17024 standard and is approved by the U.S. Department of Defense to fulfill Directive 8570.01-M requirements. It is compliant with government regulations under the Federal Information Security Management Act (FISMA). More than just test prep, this book helps you to learn skills to demonstrate your command of all domains and topics covered by the CySA+ exam. The CompTIA CySA+ Study Guide provides complete coverage of all exam objectives for the new CySA+ certification. The CySA+ certification validates a candidate's skills to configure and use threat detection tools, perform data analysis, and identify vulnerabilities with a goal of securing and protecting systems of organizations. You'll study concepts with real-world examples drawn from experts, and hands-on labs. You'll gain insight on how to create your own cybersecurity toolkit. The end-of-chapter review questions will help you reinforce your knowledge. By the end of the book, you’ll have the skills and confidence you need to think and respond like a seasoned professional.
Table of Contents (23 chapters)
close
close
Lock Free Chapter
1
Acknowledgments
2
About the Authors
4
Assessment Test
5
Answer to the Assessment Test
19
Index
20
Advert
21
EULA

Chapter 8: Recovery and Post-Incident Response

Solution to Activity 8.1: Incident Containment Options

images

Network segmentation

images

Network isolation

images

Network removal

Solution to Activity 8.2: Incident Response Activities

Patching Validation
Sanitization Eradication
Lessons learned Post-Incident Activities
Reimaging Eradication
Secure disposal Eradication
Isolation Containment
Scanning Validation
Removal Containment
Reconstruction Eradication
Permission verification Validation
User account review Validation
Segmentation Containment

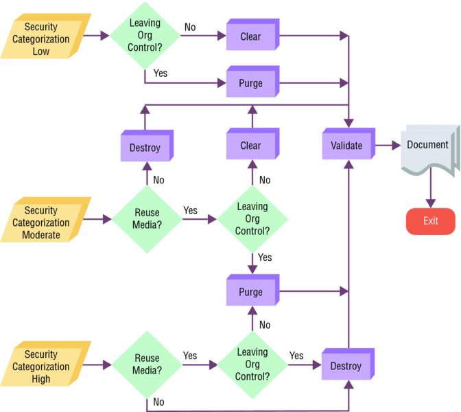
Solution to Activity 8.3: Sanitization and Disposal Techniques

images
CONTINUE READING
83
Tech Concepts
36
Programming languages
73
Tech Tools
Icon Unlimited access to the largest independent learning library in tech of over 8,000 expert-authored tech books and videos.
Icon Innovative learning tools, including AI book assistants, code context explainers, and text-to-speech.
Icon 50+ new titles added per month and exclusive early access to books as they are being written.
CompTIA CySA+ Study Guide: Exam CS0-002
notes
bookmark Notes and Bookmarks search Search in title playlist Add to playlist font-size Font size

Change the font size

margin-width Margin width

Change margin width

day-mode Day/Sepia/Night Modes

Change background colour

Close icon Search
Country selected

Close icon Your notes and bookmarks

Confirmation

Modal Close icon
claim successful

Buy this book with your credits?

Modal Close icon
Are you sure you want to buy this book with one of your credits?
Close
YES, BUY

Submit Your Feedback

Modal Close icon
Modal Close icon
Modal Close icon